近年来,AI+自动化攻击技术的迅猛发展造成信息系统面临日益严重的安全威胁,微软 Active Directory(微软 AD)作为企业身份认证与授权的 “核心中枢”,已成为黑客攻击的首要目标。国内多行业发生的 AD 入侵事件,诸如黄金票据、GPO利用等攻击导致客户支付巨额赎金、业务连续性中断、敏感数据被窃或被破坏等严重损失,覆盖银行、制造、政务等关键领域。

某市政府政务服务系统入侵事件(2025年):定位暴露外网政务服务系统RDP服务,字典攻击破解系统管理员弱口令获取服务器控制权,收集域内凭证信息并利用窃取的凭证获取域管理权限,利用窃取的域用户哈希通过PTH技术访问更多系统,并通过DNS隧道将窃取的大量个人敏感数据传输至境外,最终导致系统中断及电诈。
国内某快消品集团勒索事件(2025年):钓鱼邮件感染该集团IT服务供应商并获取VPN凭证后,利用信任关系横向至该集团网络,通过域内已知漏洞从边缘服务器渗透至域控,使用UAC绕过技术获取更高权限并收集域内凭证,使用DCSync攻击获取krbtgt账户哈希控制域控,后创建恶意GPO强制所有客户端下载并执行勒索软件,最终加密集团核心业务系统和数据库,导致生产系统瘫痪,并窃取大量敏感数据,向企业发送勒索通知。
国内某汽车制造集团公司(2024年):集团公司下属分支机构未设防服务器暴露公网,攻击者通过暴力破解手段获取低权限,通过PTH横向攻击,碰撞域管密码,通过DCSync窃取krbtgt哈希,伪造黄金票据拿下总部域控,进而控制生产系统,导致生产核心业务连续性中断,核心数据被勒索加密,主要原因是分支机构暴露面没有收敛,域控存在弱口令,跨域没有做网络隔离控横移。
国内某银行海外子公司域控入侵勒索事件(2023年):利用Citrix网关漏洞获取服务器访问权限及本地管理员凭证,横向移动至域控服务器,通过信任关系控制域并创建隐藏管理员账户,利用域控权限强制推送勒索软件,通过AD 组策略禁用安全软件和备份系统,最终导致部分核心交易系统中断,数据被加密。本次事件除面临支付巨额赎金与业务恢复的成本外,仍需应对巨大监管处罚与信任影响。
海外情报机构利用MS Exchange 漏洞攻击国内军工企业(2022-2023年):利用MS Exchange 0day漏洞入侵对外提供服务的邮件服务器,内网横向扫描窃取AD内网凭证, 获取域管理员级权限并控制内网重要业务服务器,植入定制化攻击武器,建立多条跨地域隐蔽通信链路,持续近1年定向窃取企业高层邮件数据和大量企业核心数据。
这些案例证明:微软AD的集权架构与固有漏洞,已成为企业安全的 “最大短板”,一旦被突破,将引发 “多米诺骨牌效应”,导致业务中断、数据泄露、合规处罚等多重损失。
HW期间很多企业的AD域控被攻陷,也多是钓鱼/漏洞起手-横向移动-权限提升-拿下域控-攻击业务/窃取或破坏数据的攻击链,核心诱因二层架构落后未做集权暴露面隐藏、漏洞未打补丁、弱口令、权限管控松等。

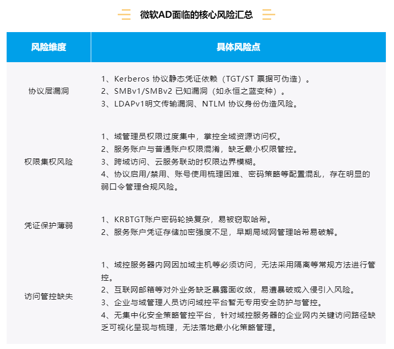
微软AD 作为传统集权式身份认证系统,攻击面广泛且难以根治,核心风险集中在协议层漏洞、权限集权、凭证保护薄弱、访问管控缺失四大维度,以下以黄金票据、白银票据、黄金 SAML 攻击为核心,梳理完整的攻击路径:
攻击路径:获取初始权限-->窃取 KRBTGT账户NTLM哈希+域SID+域名-->伪造Kerberos TGT票据-->绕过KDC认证-->获得域管理员权限-->全域资源控制。
核心方法:通过Mimikatz等工具窃取KRBTGT哈希,利用Kerberos协议缺陷伪造TGT票据,无需经过KDC校验即可访问任意域内资源,攻击成功率极高,且传统流量等检测难度极高。
攻击路径:定位目标服务(CIFS/SQL/Exchange)-->窃取服务账户NTLM哈希+服务SID-->伪造Kerberos ST票据-->注入内存直接访问目标服务-->窃取核心数据/横向移动。
核心方法:针对特定服务账户的哈希进行窃取,伪造的ST票据仅需目标服务验证(无需KDC参与),隐蔽性强,常被用于精准窃取研发、生产、财务数据。
攻击路径:入侵SAML IdP服务器-->窃取签名私钥+实体ID+受众群体-->伪造SAML断言并签名-->向SP提交伪造断言-->绕过SSO认证-->访问CRM/ERP等云服务。
核心方法:利用微软AD与 SAML SSO的联动漏洞,窃取IdP私钥后即可无限伪造高权限用户身份,直接突破业务系统防线,是混合云环境下的典型攻击手段。
面对微软AD的固有风险,单纯的“补丁式防御”已无力解决。我们认为应通过“暴露面收敛+原生AD平替”的双轮驱动,既解决现有微软AD的访问安全管控问题,又通过架构优化、国产化适配、协议加固,从根源切断攻击链,提供全方位安全保障。
基于“物理隔离 + 逻辑管控”双管齐下的管控思路,将集权系统与普通业务系统划分为独立安全域,切断攻击者“突破业务域后横向渗透至集权域”的路径。
通过AD域控服务器的访问管控防护,内网分区分域,仅授权终端可访问域控资源,结合端口级ACL,实现最小化内网域控访问权限管理。
互联网侧业务系统基于暴露面收敛思路,通过网络边界“分域隔离 + 动态隐藏”,减少资产直接暴露,基于有端+无端模式的零信任安全接入架构,构建适用于内外部用户业务场景的双重防护。
域管理员、IT运维人员采用通过“软件定义边界(SDP)+主机/终端/设备管理工具”构建技术矩阵,实现“精准管控、漏洞隔离、操作可追溯”。
通过“双因素强身份验证 + 最小权限授权”实现“按需访问”;针对核心节点,通过主机加固、漏洞闭环、操作审计三类功能实现深度防护。
同时,利用终端管理工具构建“外围防御阵地”,防止攻击者以终端为跳板渗透集权系统;并通过设备管理工具实现全生命周期防护,加固集权系统的“关联支撑阵地。
集中管理AD域控服务器的关键访问路径配置,可视化呈现集权系统的可达的网络区域及资产范围,自动检查安全策略的合规性与有效性,结合直观的潜在跳板攻击网络区域与站点,构建围绕集权系统访问的自动化与可视化安全策略管理中心。
联软 XCAD(简称安域)平替方案:从根源解决微软AD已知问题
联软安域作为新一代身份认证与访问控制平台,不仅实现微软AD的无缝平替(零业务中断、数据无损迁移),更通过架构重构与安全加固,从根本上解决AD固有缺陷。
采用安全网关+管理中心的分布式集群架构,由身份安全网关负责所有的认证、策略,通过身份网关来做协议的转发、认证的统一入口,实现核心管理中心的安全隔离与架构优化。
整体架构支持二地三中心、双活双中心、多地多中心的灵活部署方式,适应未来身份核心服务集中管理、企业云化趋势,集中管理后减少日常运营风险。
拥有身份安全网关(ITDR-AD)组件,可扩展安全分析与检测。
全面兼容麒麟、统信等国产化操作系统,域控服务部署于全栈国产化平台,摆脱对微软AD运行在Windows系统的依赖,规避系统层面漏洞。
代码级加固 SMBv2/V3 协议,修复已知漏洞,杜绝利用 SMB 协议的入侵行为。
强制禁用 SMBv1、LDAPv1、NTLM 等危险协议,默认启用 AES-256 加密传输,也支持国密算法实现加密传输。
活动目录数据采用定期备份,确保故障后可恢复。
备份文件格式完全自主可控,有别于微软AD,不支持微软格式的直接在安域恢复,安域的备份文件在微软AD上也无法恢复。
存储数据支持国密、商密及微软标准算法适用不同应用场景。
选择联软安域与暴露面管理解决方案,企业不仅能彻底摆脱微软AD 的固有安全风险,更能实现全方位价值升级:
安全价值
微软AD 代码量千万级直面业务终端远大于安域核心服务260W+ 身份网关 10W+代码,采用三层云原生架构确保安域核心服务隐身,只有身份网关直面业务终端面代码量更少,风险指数级降低,且支持C/S、B/S、APP、H5、微信小程序等丰富场景基于零信任的暴露面收敛,直接规避集权系统和核心业务面临的安全风险,数据泄露与业务中断风险大幅降低,目前已在六大行经过实战考验,稳定性、安全性得到了实战证明。
合规价值
原生满足等保 2.0、《数据安全法》《个人信息保护法》要求,国产化适配符合信创政策;
效率价值
自动化完成用户生命周期管理、权限配置、密码轮换等工作,提升IT运维效率提升,员工访问体验优化。
当微软AD成为黑客攻击的“重灾区”,集权系统面临的攻击严重威胁企业核心资产安全时,选择一套既能收敛暴露面、又能彻底解决架构缺陷和协议缺陷、还可以支持全栈信创运行环境的平替方案,已成为企业安全战略的必然选择。